Processes and teamwork - Workflow
This text is part of Processes and teamwork
Workflow
The final piece of the puzzle.
A workflow is the sequence of tasks or activities that are carried out as part of a process. It focuses on the flow of work between different steps, tasks, or participants, often detailing the order in which tasks need to be completed, who is responsible for each task, and how tasks are passed from one step to the next.
The most important and critical thing is that the workflow — regardless of what it is — should support the work, not hinder it. But it must be defined — it simply needs to be clearly specified, detailed, known, and understood by everyone involved.
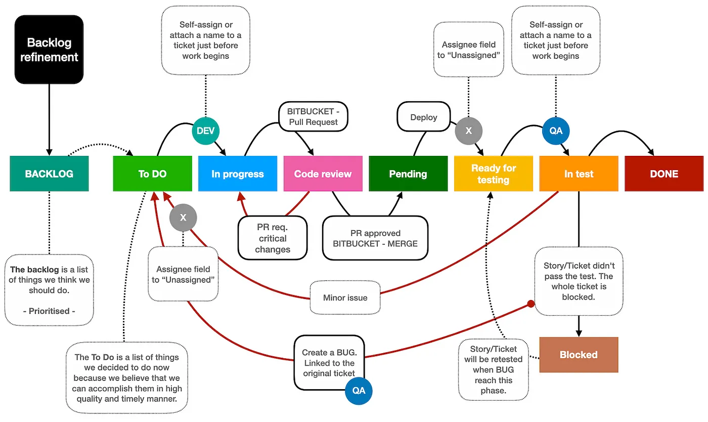
Below is an example workflow that I used with a group of 30 people for several years. It underwent some modifications and adaptations, of course, but what you see below is the final version, if memory serves, developed sometime in 2019.
A brief legend: PM stands for Project Manager, DEV for Developer, and QA for, of course, Tester.
An additional element for the workflow itself is a well-defined responsibility map — different roles assigned to specific parts of the workflow. Just as context switching is dangerous during any work, role switching — juggling roles — is not advisable for a workflow. An example of such juggling could be when QA happens before Code Review (DEV)— but that’s a topic for another day.
In conclusion, here’s an example of our written rules that applied to two roles: PM and DEV — which were to be followed.
PM — Responsibilities and Rules
- Ensure that developers have tasks ready to work on.
- Ensure that developers understand what needs to be done.
- Regularly refine the backlog.
- Avoid being a bottleneck — clarify any questions related to the project/tasks promptly.
- Take care of rituals (planning, stand-ups, retrospectives) — do not postpone, cancel, or ignore them.
- Be ready and prepared for planning and stand-up meetings.
DEV — Responsibilities and Rules
- Do what needs to be done, no more.
- Ensure that JIRA accurately reflects what you are doing.
- Remember that a human can only do one thing at a time (only one ticket should be In-Progress).
- If you get stuck, always ask someone for help — don’t try to reinvent the wheel.
- Take care of quality (Code Review).
- Participate in rituals (planning, stand-ups, retrospectives) — no excuses, you must be present.
- Regularly push to the repository, and always push your code before you finish your day — always!!!
I wonder who made it to the end of this article. What was meant to be a short note unintentionally grew into something more extensive. I hope the information I’ve provided gives you a starting point for your own deeper exploration of the topic — it’s truly a fascinating one.
All the best. 🤗